
金風送爽,紅葉似火。中州建設有限公司憑借著新能源領域豐富的施工經驗、完備的施工機械裝備、技術專業的施工隊伍、以及大量優質工程的業績和良好的社會信譽,在各招標活動中脫穎而出,自2021年11月8日至2021年11月11日,中標喜訊紛至沓來,四天內連續中三個五千萬元以上標,總中標金額近兩億元!
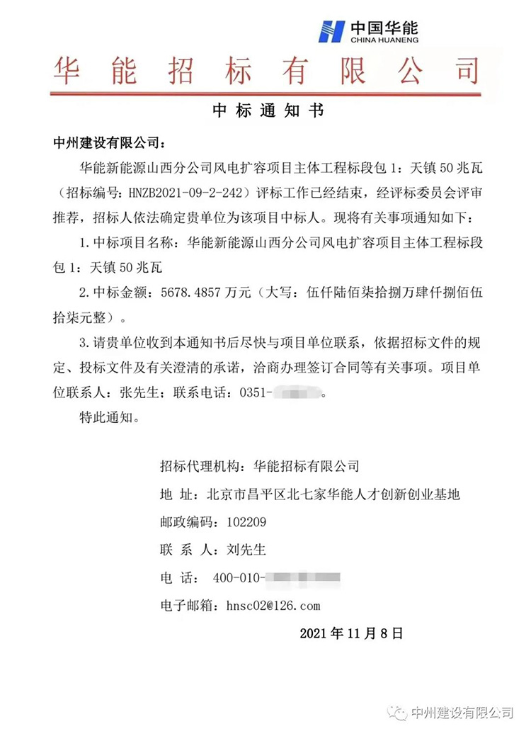
一、華能新能源山西分公司風電擴容項目主體工程標段包1:天鎮50兆瓦,中標金額5678.4857萬元。

二、華能涼山州布拖海博風電項目主體工程,中標金額5250.4576萬元。

三、華能涼山州布拖拖覺風電項目主體工程,中標金額6999.2597萬元。

三個風電項目主體工程的成功中標,體現中州建設有限公司在廣大業主的支持和認可下,深耕新能源領域,助力碳達峰、碳中和的發展決心。中州建設有限公司將秉持建設清潔能源,服務社會發展的理念,在新能源領域不斷探索拓展,高標準、高效率、高質量的打造新的優質工程,為國家的可持續發展貢獻企業一份力量。